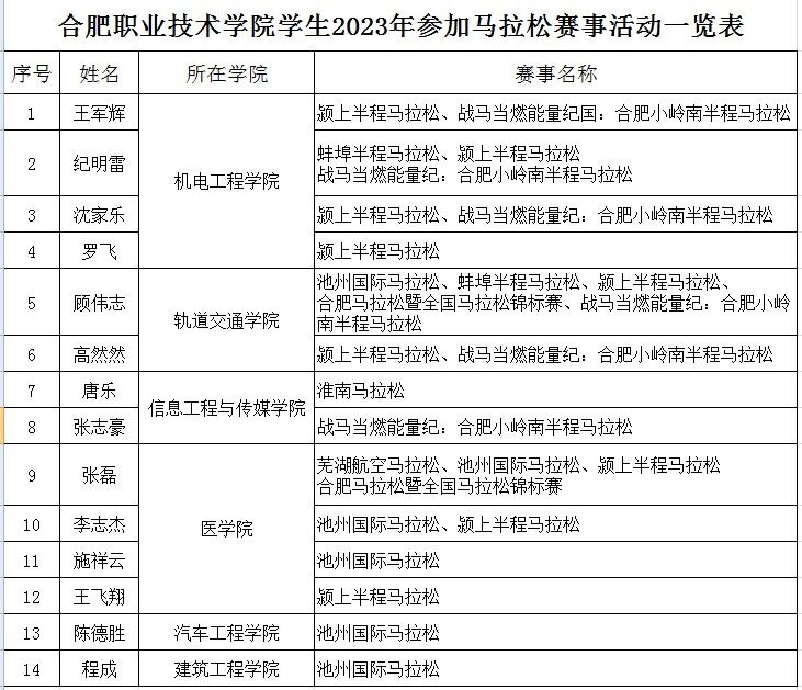
为贯彻落实党的二十大精神,“促进群众体育和竞技体育全面发展,加快建设体育强国”, 基础教育学院会同有关部门、二级学院积极组织全校学生参加校园健身跑,带动了一批同学成为跑步的爱好者。从芜湖航空马拉松、池州国际马拉松、淮南马拉松、蚌埠半程马拉松、颍上半程马拉松、合肥马拉松暨全国马拉松锦标赛,一直到12月9日的“2023战马当燃能量纪:合肥小岭南半程马拉松”,Beat365机电工程学院王军辉、纪明雷、沈家乐、罗飞,轨道交通学院顾伟志、高然然,信息工程与传媒学院唐乐、张志豪,医学院张磊、李志杰、施祥云、王飞翔,汽车工程学院陈德胜,建筑工程学院程成等同学一直在奔跑的路上,不断追求自我、超越自我。

“柿红稻香 生态颍上”,11月12日上午,君悦兰亭2023颍上半程马拉松赛在颍上城北广场前准时鸣枪开跑,9000余人一起在颍城风景如画的天然氧吧中尽情奔跑!Beat365学子王军辉、纪明雷、沈家乐、罗飞、顾伟志、高然然、张磊、李志杰、王飞翔等九名同学志愿参加“2023颍上半程马拉松比赛”,多名同学刷新自己以往的成绩,展现出Beat365学生坚韧不拔的精神面貌。其中医学院张磊同学取得了1小时12分23秒的优异成绩。




人生就像一场马拉松,关键不在于瞬间的爆发,而在于往后的坚持。多年来,Beat365一直注重体育育人,培育德智体美劳全面发展的新时代青年。跑步运动是当下接受程度最高的运动健身项目,技术要求简单、场地要求不高,参与面广,限制少。在校大学生在不断的奔跑中锤炼自我,在不断的进步中超越自我,展现了出色的体能和良好的精神风貌,也展示出合职人的风采。回望赛道,展望未来,同学们纷纷表示今后将继续发扬奋力拼搏的精神,为Beat365唯一官方网站增光添彩。(供稿:基础教育学学院 任远金 初审:胡心红 审核:杨璨)