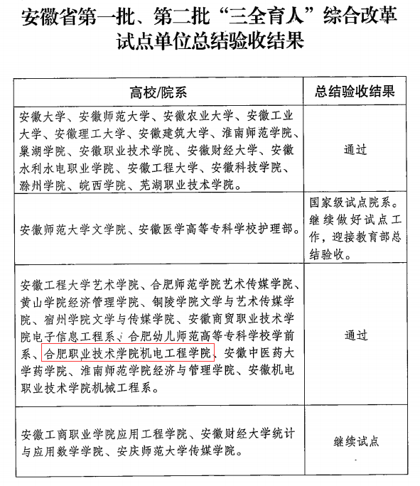
近日,安徽省委教育工委下发《中共安徽省委教育工委关于公布安徽省“三全育人”综合改革试点单位总结验收、中期评估和第四批试点申报评审结果的通知》(皖教工委函〔2021〕145号),机电工程学院作为安徽省首批“三全育人”综合改革试点院系,顺利通过验收。

4月1日,全省“三全育人”综合改革试点院系总结验收答辩会在省高校网络思想政治中心(安徽大学)举行。机电工程学院党总支副书记(主持工作)王克勇代表学院,以《“任务导向”构建机电特色育人体系》为题,就立项以来工作开展、特色培育、品牌凝练、取得成效等方面进行汇报答辩,并获得现场评委一致肯定。
机电工程学院自获批全省首批“三全育人”试点院系以来,高举习近平新时代中国特色社会主义思想伟大旗帜,紧紧围绕立德树人根本任务,联动课堂教学、校园文化、职业实践和网络媒体四个课堂,实施组织协同、制度协同、环境协同和队伍协同,构建“四联动四协同”的大学生思想政治教育工作体系。着力培养担当民族复兴大任的时代新人,为合肥区域“芯屏器合”制造业培养高素质技术技能型人才,初步探索出一条可传承、可发展的育人路径。
机电工程学院围绕建设标准,对照十大育人工程,重点培育电气控制及其自动化专业课程思政团队、博士后研究中心、慧心工作室、发展型资助育人体系、蚂蚁助学、党员联系班级等13个品牌项目,重点凝练“蚂蚁助学计划”和“校企合作典型案例”两个品牌活动,主要任务落实到人,责任到人,督导到人,推进落实台账,形成统一领导、业务分工负责、全员协同参与的工作体系。
学院高质量完成试点任务,产生了一批标志性成果。连续两年获得学校综合考核“优秀”、党总支获学校“先进党总支”荣誉称号、教工和学生党支部分获学校“先进党支部”荣誉称号、党总支和师生党支部分获“标杆党总支”和“样板党支部”建设党组织、四门课程获省级教学示范课程、机械教研室获省级双基“优秀”。疫情期间,70余名师生投身疫情防控志愿服务工作,并接受安徽公共频道《江淮视窗》、合肥新闻专题采访。
“三全育人”综合改革既是对当下育人项目、载体、资源的整合,更是对长远育人格局、体系、标准的重新建构。做好试点工作,不仅要巩固优势、扩大影响,更要破立并举、善于创新。下一阶段,机电工程学院将进一步对标、聚焦、扬长、补短,以一体化、项目化、协同化、精品化“四化行动”为抓手,深化“三全育人”综合改革。(供稿:机电工程学院 编辑:杨璨)