为进一步加强清廉校园建设,强化青年学子的廉洁自律意识,引导广大学生以纯粹初心践行青春使命,营造风清气正的校园文化氛围,生物工程学院团总支于近期组织各班级开展了“廉洁润初心,青春担使命”主题团日活动。
廉洁文化主题手抄报活动。为进一步普及廉洁知识,弘扬廉洁文化,传承廉洁精神,面向在校班级开展“手绘廉洁,清风拂心”手抄报征集活动,组织创作一批优质的廉洁文化主题作品。活动期间,累计收到40余份优秀作品。同学们在收集素材、创作作品的过程中,深入学习了廉洁知识,深刻理解了新时代廉洁文化建设内涵,有利于推动廉洁文化入心入脑,让清风正气充盈校园。

“廉洁自律 文明校园”主题团课。为进一步激发青年学子廉洁自律的责任感、使命感,教育引导同学们自觉廉洁修身,助力校园廉洁文化建设。团总支组织全院开展了“廉洁自律 文明校园”主题团课。各班团支部书记通过讲解团章中对团员和团干部“廉洁”方面的要求,结合社会热点案例分析,剖析了“廉洁”在当代社会的深刻含义,通过互动交流研讨的方式,引导团员青年坚定理想信念、涵养廉洁文化、加强自我约束、严守纪律规矩。

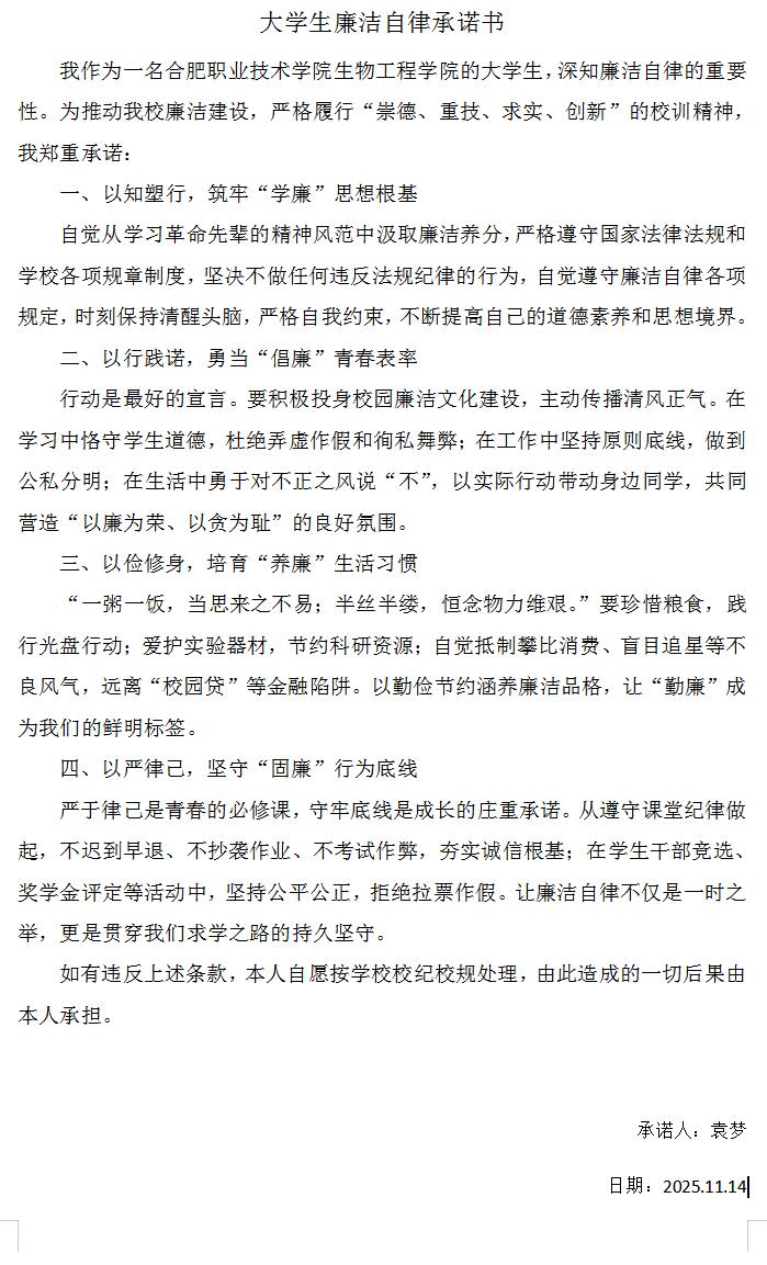
签署“大学生廉洁自律承诺书”。为引导青年学子诚实守信、履行诺言,自立自强,增强廉洁自律意识,传播正能量并营造良好的校园廉洁文化氛围。近期,该院各班级组织学生线上和线下签署“大学生廉洁自律承诺书”。廉洁之德,如明灯照亮前路,签署廉洁承诺书能让学生自发地重视廉洁,增强自身的廉洁意识,使生物学子们能够在实际行动中传承廉洁,践行廉洁,发扬廉洁。

廉洁之风,如甘露滋润人心,主题团日活动是宣扬正确价值观与坚定信念的有力方式,能使同学们产生对廉洁文化的集体认同感,从而使廉洁文化渗透到该院的方方面面。未来,生物工程学院将持续以服务青年成长、培育时代新人为核心目标,深化廉洁教育,引导广大青年学生树立正确的世界观、人生观和价值观,助力学生成长为能够担当民族复兴重任、严守廉洁纪律的时代新人。(供稿:生物工程学院 季学强 初审:邹坤 审核:杨璨)