当前位置: 学校首页 >> 新闻公告 >> 通知公告 >> 正文

关于Beat365唯一官方网站2016年毕业生求职创业补贴初审名单的公示

2016-03-30 08:28 浏览次数:

各系、分院:

根据皖人社秘〔2016〕52号文件要求,现将我院2016毕业生求职创业补贴(800元/人)初审名单公示如下,如有异议请与监察室、创业学院联系。

公示时间:2016年3月30—4月5日

监督电话:0551-82363943(监察室)    82364323、82364449(创业学院)

电子邮箱:895172771@qq.com675353389@qq.com

 

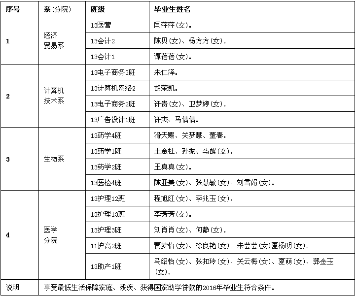
    附:2016年毕业生求职创业补贴初审名单(共34人)

                                                            二O一六年三月二十九日

上一条:关于2016年分类招生考试期间调课的通知 下一条:关于2016年我院分类招生期间车辆管理的通知

汇心湖校区:合肥市新站区岱河路2号      鼓山校区:合肥市巢湖市凤凰山路

新闻邮箱:news@htc.edu.cn

皖事通

微信公众平台

    版权所有:Beat·365(中国区)唯一官方网站    

 皖ICP备

          

皖公网安备 号