廖敏,男,讲师。2015年研究生毕业于安徽师范大学体育教学专业,期间担任安徽师范大学男子排球队助理教练,2014年带队参加安徽省第十三届运动会高校部排球比赛,荣获丙组冠军;现为Beat365基础教育学院专职教师,经贸旅游学院20级审计班兼职辅导员。
励志人生方有魄,光辉道路苦耕耘
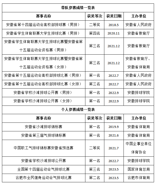
廖敏老师于2017年9月入职Beat365,并于两月后组建了Beat365首支男子排球队。
“一切源于热爱,希望继续从事我熟悉的项目,也能把这种热爱传播给更多人”,这是廖敏老师始终坚持的初心。
当然,只凭一腔热血是无法完成一件事的。排球队的组建过程中遇到过很多困难,要组建一支建制完整并且具备一定实力的球队,选才是个很大的问题。这其中涉及到学生的身体素质,包括身高和灵敏协调性等方面,另外就是学生是否对排球足够热爱,能不能突破瓶颈期,一直坚持下去。排球相较于其他体育项目,对身体素质要求更高,有些学生在身体的硬性条件和基础上较为薄弱,廖敏老师并没有因此放弃他们,他用自身的经历告诉每一个学生,努力一定有用,别人能够做到的,我们也一定可以,从成功者的身上学习经验,将弱势化为优势,加以经年累月的积累和坚持,每一个点滴进步都是肉眼可见的,在强者如云的训练场上也能拥有属于自己的一席之地。
廖敏老师和他的排球队用成绩和荣誉证明了只要肯学习、肯努力,每个人都能获得成功,在光辉前路上越走越远。

一分耕耘,多分收获
辛苦的训练为学生们带来的不仅是排球技能的长进,更是对自身的一系列改变。对于改变,最直观的一定是学生们身体的健康。很多同学是因为免疫力低下、体弱多病,抱着强身健体的目的参与到球队训练中,经过一段时间的锻炼,过敏性鼻炎、肥胖等各种大大小小的健康问题都有明显改善。更多的则是自我的行为素养的提高。每位队员都谨记在自己是一名运动员之前,首先是一名学生,课堂纪律从不需要老师操心,没有出现违反校园纪律的行为。
一个强队,不仅是技术的强大,在日常行为中更是严于律己,因为训练需要团队配合,在队员们的朝夕相处中,他们变得合群、明白团队协作的重要性,明白大局和整体的重要性,说话办事也越发成熟稳重、踏实,性格更加乐观、积极向上、懂礼貌,更重要的是让学生懂得一切行为都要在规则允许的范围内去进行。这一切都是排球训练之外的无限收获。
风雨不阻凌云志,会当磨剑展锋芒
自2017年以来,排球队员们先后有多人通过专升本考试或高质量就业,实现了人生梦想。第一届队员夏长乐同学(自由人)在完成本科学业后今年顺利考取安徽科技学院硕士研究生,队员李杰同学(副攻)目前已是合肥市景瑞旧机动车经营有限公司二手车评估专家并被Beat365汽车工程学院聘为实训老师。队员何康(副攻)就职于上海寰俊体育文化有限公司,去年被提拔为嘉定区寰俊游泳馆店长。第二届队员韦学东(队长、主攻)通过笔试、面试、岗前培训等考核成功入职芜湖城市轨道交通运营有限公司。






截至目前已有13位队员通过升学考试被本科院校录取(1位队员考取硕士研究生)。这要感谢学校上下联动的多方位联合立体培养体系。廖敏老师始终谨记作为一名体育老师的育人之责,对他的学生或队员,从运动训练、到学业成绩,以至每一个学生的成长成才、就业创业,他都事无巨细,处处关心。

在第十五届省运会Beat365男排夺得冠军时,廖敏老师和他的队员相拥而庆、喜极而泣,体现出师生间的深厚感情和背后付出的努力。在现场接受安徽广播电视台记者采访时,廖敏老师平静的说:“怀揣一个体育人的职教梦和一个职教人的体育梦,一路前行,心怀感恩,时刻谨记为学生付出,奉献自己微薄的力量,将育人之路进行到底”。(供稿:基础教育学院 王丽水 初审:胡心红 审核:杨璨)